Secure Autonomous Rover Under Simulated Electronic Warfare
A cyber-resilient autonomous rover system with a TLS-protected control dashboard, live telemetry, and software-only communication fault simulation.
Author: Andrei-Cristian Popescu
Group: 1221EC
GitHub Project Link: https://github.com/UPB-PMRust-Students/project-2026-YouFoundTheDev
Description
This project implements a secure autonomous ground rover built as a two-node embedded Rust system with a browser-based phone dashboard. The platform is split into three roles: Unit A - the rover, Unit B - the control station, and a phone-accessible dashboard served by the control station.
The rover can operate in manual mode or autonomous patrol mode, detect nearby obstacles, perform a radar-style ultrasonic sweep, and react to degraded or suspicious communication by entering a protected fail-safe state.
The control station acts as the communication hub of the system. It creates the local wireless network, hosts the dashboard, forwards commands and telemetry, and injects software-only fault conditions such as packet loss, delay, spoofing, replay, and flooding. These conditions simulate hostile or degraded communication in a safe, legal, and fully controlled way. The project does not perform RF jamming, real-world interference, or unauthorized electronic attack.
A core design goal is to separate transport security from resilience logic. The phone-to-control-station channel uses a standards-based secure interface through HTTPS / secure WebSocket communication. The control-station-to-rover link remains a lightweight embedded command channel with anti-replay checks, sequence validation, timeouts, anomaly detection, and SAFE_MODE recovery behavior.
The final result is not just a Wi-Fi rover, but a compact cyber-resilient robotic platform that demonstrates autonomy, telemetry, visual threat feedback, communication fault simulation, intrusion-style detection logic, and safe recovery under abnormal communication conditions.
Motivation
I chose this project because it combines several areas that are both technically challenging and highly relevant in modern embedded systems: robotics, wireless communication, secure interfaces, telemetry, autonomy, and resilience against abnormal or malicious traffic. I wanted to build something that feels closer to a real cyber-physical system than a simple student rover.
What makes the project especially interesting is the combination of physical behavior and network security concepts. The rover does not only receive commands and move, it must also evaluate whether communication still looks trustworthy, react when the link degrades, and protect itself by entering a safe operating mode. This mirrors real-world concerns in connected vehicles, field robotics, industrial robots, and unmanned systems, where the device must continue behaving safely even when communication becomes unreliable.
Another motivation was to create a project with strong demo value. The audience can see the rover moving, see the radar sweep, interact with the phone dashboard, inject faults from the control station, and observe the system transition through READY, UNDER_ATTACK, and SAFE_MODE states. This makes the project both technically serious and visually engaging.
Architecture
The system is intentionally divided into three roles so that the functionality and demo remain easy to understand.
Main architecture components
Phone UI
The phone is only the user-facing interface. It connects to the control station over Wi-Fi and loads a browser-based dashboard. The dashboard is designed to run over HTTPS / WSS with TLS, providing a secure control and monitoring interface.
Responsibilities:
- manual driving controls
- mode switching
- live telemetry display
- event log
- radar visualization
- attack simulation controls and sliders
- system status monitoring
Unit B - Control Station
The control station is the communication and fault-injection hub. It creates the local Wi-Fi access point, serves the dashboard, maintains the TLS-protected browser connection, forwards telemetry between devices, and injects software-defined fault scenarios to test rover resilience.
Responsibilities:
- hosts local Wi-Fi network
- serves dashboard over HTTPS
- provides secure WebSocket or HTTP-based telemetry/control channel
- bridges commands and telemetry between phone and rover
- injects packet loss, delay, spoof, replay, and flood conditions
- exposes physical controls such as buttons and potentiometers for attack intensity
- provides local status on its own OLED screen
Unit A - Rover
The rover is the autonomous and safety-critical node. It executes motion control, sensing, radar sweep logic, obstacle avoidance, communication monitoring, threat scoring, and recovery logic.
Responsibilities:
- manual and autonomous motion
- front obstacle detection
- servo-mounted radar sweep
- telemetry generation
- state machine execution
- anomaly detection on incoming commands
- visual and audible threat signaling
- SAFE_MODE entry and recovery
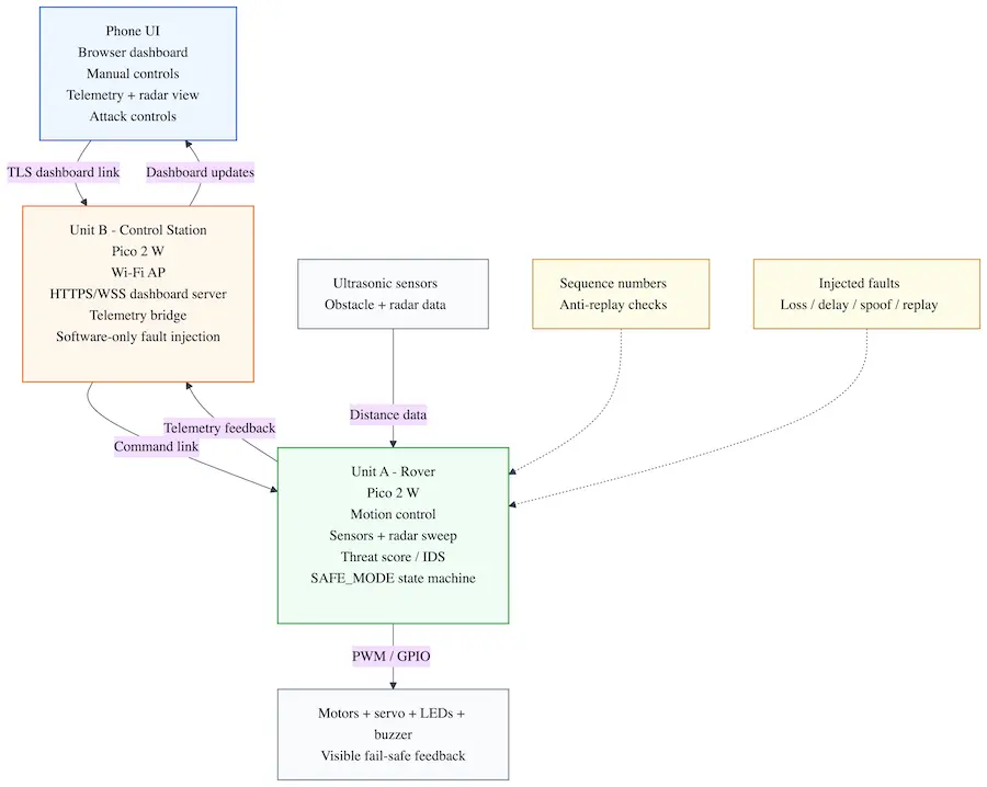
High-level architecture diagram

The diagram shows the complete communication path of the system. The phone dashboard communicates securely with Unit B through the TLS-protected dashboard channel, while Unit B bridges commands and telemetry to Unit A over a lightweight embedded link. The rover validates received commands using sequence numbers and anti-replay logic, processes sensor data, controls the motors and feedback devices, and reports telemetry back to the dashboard.
Unit B can also inject software-only communication faults such as packet loss, delay, spoofing, and replay. These simulated conditions are used only to test the rover resilience logic and do not involve real RF jamming or unauthorized interference.
Functional flow
- The phone connects to the control station and opens a TLS-protected dashboard.
- The control station sends commands and receives telemetry from the rover.
- The rover validates commands, updates its state machine, and publishes status.
- The control station can intentionally inject communication faults for testing.
- The rover detects abnormal conditions and increases its threat score.
- If thresholds are exceeded, the rover enters
UNDER_ATTACKorSAFE_MODE. - When communication stabilizes, the rover recovers without requiring a reboot.
Expected demo behavior
- In normal mode, the rover can be driven manually or switched into patrol mode.
- The radar sensor scans the environment and the dashboard displays the sweep.
- When communication faults are injected, the rover detects the anomalies.
- LEDs, buzzer, OLED messages, and dashboard alerts indicate rising threat level.
- The rover limits or changes its behavior in response to detected faults.
- In severe cases, the rover enters
SAFE_MODE. - When conditions normalize, the rover returns to normal operation safely.
Security and resilience model
This project uses two complementary layers.
1. Secure dashboard access
- HTTPS / TLS for browser access to the control station
- secure WebSocket or authenticated HTTPS requests for dashboard communication
- prevents the dashboard channel from being treated as a plain unsecured web interface
2. Lightweight embedded resilience
- compact rover command packets
- rolling sequence counters
- anti-replay validation
- timeout detection
- rate anomaly detection
- payload sanity checks
- fail-safe state transitions
This separation keeps the system realistic for an embedded student project while still addressing the requirement for standard secure transport.
Log
Week 5 - 11 May
- Chose the project direction: a secure autonomous rover under simulated electronic attack.
- Defined the overall concept around a rover, a control station, and a phone dashboard.
- Established the main demo goal: the rover should operate normally, then react visibly and safely to communication faults.
- Selected Raspberry Pi Pico 2 W for both embedded nodes because Wi-Fi support is essential to the architecture.
Week 12 - 18 May
- Finalized the hardware list for both units.
- Defined the main sensing and feedback modules for the rover: chassis, motor drivers, ultrasonic sensors, servo, OLED, LED strip, and buzzer.
- Defined the control station interaction elements: OLED, buttons, and potentiometers for configurable attack simulation.
- Documented power regulation constraints, common ground requirements, and safe interconnection rules.
- Exported the KiCad schematics for both embedded nodes and added them to the project documentation.
- Integrated teacher feedback by planning TLS for the dashboard channel between phone and control station.
Week 19 - 25 May
- Defined the embedded software stack in Rust for async tasks, networking, telemetry, and UI rendering.
- Refined the resilience model around replay, spoof, delay, loss, and flood simulation.
- Clarified the split between secure transport and lightweight rover-side anomaly detection.
- Defined the target final demo as a full detection-to-recovery cycle with visible system state transitions.
Hardware
The hardware is organized into two physical embedded devices, plus one browser-based software interface.
Unit A - Rover
The rover is the main autonomous platform. It uses a Raspberry Pi Pico 2 W as the main controller and integrates a mobile chassis, motor drivers, sensing modules, and local feedback peripherals.
Main hardware for Unit A:
- Raspberry Pi Pico 2 W
- 4WD TT chassis with motors
- 2x TB6612FNG motor driver modules
- 2x HC-SR04 ultrasonic sensors
- 1x MG90S servo
- 1x 0.96 inch SSD1306 I2C OLED display
- 1x WS2812B LED strip
- 1x active buzzer module
- 18650 battery pack or equivalent rover power source
- LM2596 buck converter
- wiring, connectors, prototyping materials, resistors, capacitors, and headers
Purpose of Unit A:
- movement and patrol
- obstacle detection
- radar sweep sensing
- telemetry generation
- threat indication
- fail-safe state transitions
Unit B - Control Station
The control station is a second embedded node built around another Raspberry Pi Pico 2 W. It is not just a remote control; it is the supervisory node and cyber-fault injection hub.
Main hardware for Unit B:
- Raspberry Pi Pico 2 W
- 1x 0.96 inch SSD1306 I2C OLED display
- 8x push buttons for attack mode controls
- 2x 10k potentiometers with knobs for loss percentage and delay strength
- optional rotary encoder for mode navigation
- USB power bank or equivalent 5 V supply
- enclosure, panel cutouts, connectors, and prototyping materials
Purpose of Unit B:
- hosts Wi-Fi network
- serves dashboard
- manages TLS-enabled browser interface
- forwards telemetry
- injects loss / delay / spoof / replay / flood faults
- provides physical operator controls
Phone Dashboard
The phone interface is implemented as a browser-accessible dashboard or progressive web app. It does not require a native mobile application. The phone connects to the control station over the local Wi-Fi network.
Functions:
- secure access through HTTPS
- mode switching
- manual drive commands
- telemetry display
- event log
- radar display
- attack simulation control UI
- system status visualization
Power and protection notes
- HC-SR04
ECHOlines must be reduced to safe GPIO voltage levels before connection to the Pico. - The LM2596 output must be adjusted and verified before powering the rover electronics.
- The WS2812B data line should use a series resistor and the LED rail should include bulk capacitance.
- All grounds must be common across motor drivers, sensors, MCU boards, and power regulation.
- The rover power stage should be tested separately before connecting all logic components.
- Mechanical mounting should be finalized only after an electronics fit test.
Schematics
The hardware design is split into two KiCad sheets, matching the two physical embedded nodes of the project. Unit A contains the rover electronics, while Unit B contains the control station electronics used for operator input and fault simulation.
Unit A - Rover KiCad schematic

The rover schematic connects the Raspberry Pi Pico 2 W to the complete mobile platform: two TB6612FNG motor drivers for the four DC motors, two HC-SR04 ultrasonic sensors, the MG90S radar servo, the SSD1306 OLED display, the WS2812B status LED, the active buzzer, and the external power regulation stage.
The design keeps the high-current motor supply and the Pico logic supply explicit, while sharing a common ground between the battery pack, LM2596 module, motor drivers, sensors, and controller. The HC-SR04 echo signals are protected with voltage dividers before reaching Pico GPIO pins, and the WS2812B data input uses a series resistor.
Unit B - Control Station KiCad schematic

The control station schematic focuses on the user-facing hardware for the simulation controller. A second Raspberry Pi Pico 2 W drives an SSD1306 OLED display, reads the physical attack-mode buttons, and samples two potentiometers that configure packet loss and delay intensity. The buttons are wired to ground and are intended to use internal pull-ups in firmware.
This separation keeps the rover electronics dedicated to movement, sensing, and fail-safe behavior, while the control station handles the dashboard bridge and all software-only fault injection controls.
Rover pin map
| Pico pin | Net | Destination |
|---|---|---|
| GP0 | UART0_TX | UART debug header TX |
| GP1 | UART0_RX | UART debug header RX |
| GP2 | OLED_SDA | Rover OLED SDA |
| GP3 | OLED_SCL | Rover OLED SCL |
| GP4 | FRONT_US_TRIG | Front HC-SR04 TRIG |
| GP5 | FRONT_US_ECHO_DIV | Front HC-SR04 ECHO after divider |
| GP6 | RADAR_US_TRIG | Radar HC-SR04 TRIG |
| GP7 | RADAR_US_ECHO_DIV | Radar HC-SR04 ECHO after divider |
| GP8 | SERVO_PWM | MG90S signal |
| GP9 | LED_DATA_IN | WS2812B data through 330Ω resistor |
| GP10 | BUZZER_CTRL | Active buzzer signal |
| GP11 | MOTOR_STBY | Shared STBY for both TB6612 modules |
| GP12 | MD1_AIN1 | TB6612 #1 AIN1 |
| GP13 | MD1_AIN2 | TB6612 #1 AIN2 |
| GP14 | MD1_PWMA | TB6612 #1 PWMA |
| GP15 | MD1_BIN1 | TB6612 #1 BIN1 |
| GP16 | MD1_BIN2 | TB6612 #1 BIN2 |
| GP17 | MD1_PWMB | TB6612 #1 PWMB |
| GP18 | MD2_AIN1 | TB6612 #2 AIN1 |
| GP19 | MD2_AIN2 | TB6612 #2 AIN2 |
| GP20 | MD2_PWMA | TB6612 #2 PWMA |
| GP21 | MD2_BIN1 | TB6612 #2 BIN1 |
| GP22 | MD2_BIN2 | TB6612 #2 BIN2 |
| GP28 | MD2_PWMB | TB6612 #2 PWMB |
HC-SR04 echo protection
The HC-SR04 ECHO pin gives a 5V signal, so I should not connect it directly to a Pico GPIO. For both ultrasonic sensors I used a simple voltage divider:
HC-SR04 ECHO ── 2.0kΩ ── ECHO_DIV ── 3.3kΩ ── GND
│
└── Pico GPIO input
This brings the echo signal down to about 3.1V, which is safe enough for the Pico input pins.
Control station pin map
| Pico pin | Net | Destination |
|---|---|---|
| GP0 | UART0_TX | UART debug TX |
| GP1 | UART0_RX | UART debug RX |
| GP2 | OLED_SDA | Station OLED SDA |
| GP3 | OLED_SCL | Station OLED SCL |
| GP6 | BTN_JAM | JAM button to GND |
| GP7 | BTN_SPOOF | SPOOF button to GND |
| GP8 | BTN_REPLAY | REPLAY button to GND |
| GP9 | BTN_FLOOD | FLOOD button to GND |
| GP10 | BTN_RESET | RESET button to GND |
| GP11 | BTN_ESTOP | E-STOP / SAFE button to GND |
| GP12 | BTN_MODE | MODE button to GND |
| GP13 | BTN_ENABLE | ENABLE / ARM button to GND |
| GP14 | ENC_A | Optional rotary encoder A |
| GP15 | ENC_B | Optional rotary encoder B |
| GP16 | ENC_SW | Optional rotary encoder switch |
| GP26 | POT_PACKET_WIPER | Packet loss potentiometer wiper |
| GP27 | POT_DELAY_WIPER | Delay potentiometer wiper |
Buttons and encoder inputs use internal pull-ups in firmware. Each button shorts its GPIO net to GND when pressed. Potentiometer high side connects to +3V3, low side to GND, and wiper to the ADC GPIO.
Hardware setup

This is the current hardware setup while I am testing the rover and the control station. The parts are not mounted in the final positions yet, but this setup lets me check the wiring, sensors, motor drivers, displays, and power before assembling everything on the chassis.
Bill of Materials
Prices are estimated Romanian retail prices and can change. Shipping is not included.
| Device | Usage | Price |
|---|---|---|
| 2x Raspberry Pi Pico 2 W | Main MCU for the rover and control station | 79.32 RON |
| 2x TB6612FNG dual H-bridge motor driver module | Independent motor control for the 4WD rover | 26.54 RON |
| 4WD Smart Car chassis with 4 motors | Mobile platform for the rover unit | 72.99 RON |
| 2x HC-SR04 ultrasonic sensor | Front obstacle sensing and radar sweep sensing | 12.34 RON |
| MG90S metal gear servo | Rotates the radar ultrasonic sensor | 15.03 RON |
| 2x OLED SSD1306 I2C 0.96 inch display | Local status display on the rover and control station | 13.68 RON |
| WS2812 RGB addressable LED strip 10 cm | Threat visualization on the rover | 3.25 RON |
| Active buzzer 5 V | Audible warning and safe mode alert | 1.11 RON |
| 10x momentary push buttons | Rover controls and station attack controls | 18.49 RON |
| 2x 10k potentiometer | Attack intensity configuration on the control station | 2.62 RON |
| 18650 holder 2S with switch | Battery holder for the rover | 7.41 RON |
| Set 2x 18650 Li-Ion cells | Mobile battery supply for the rover | 28.50 RON |
| LM2596 adjustable DC-DC step-down module | Stable 5V power rail for rover electronics | 6.69 RON |
| 2x perfboard / prototype board | Integration and soldering | 7.00 RON |
| Jumper wires / wire set | Wiring and prototyping | 17.84 RON |
| Headers and connectors set | Module and sensor connectors | 10.12 RON |
| Resistor assortment | Voltage dividers, pull-ups, and LED data resistor | 15.16 RON |
| Capacitor assortment | Decoupling and bulk capacitors | 46.79 RON |
| Estimated total | Including shipping | 384.88 RON |
Software
The software stack is organized around three major concerns:
- embedded runtime and peripherals
- networking and dashboard communication
- resilience and safety logic
Embedded software architecture
The firmware is split into concurrent async tasks, likely including:
- motor control task
- ultrasonic sensing task
- radar sweep task
- telemetry publishing task
- link-monitoring task
- dashboard / station communication task
- threat evaluation task
- UI / OLED update task
- buzzer and LED alert task
Planned state machine
The rover behavior is centered on a state machine such as:
BOOTREADYMANUALPATROLUNDER_ATTACKSAFE_MODERECOVERY
This structure makes system behavior explicit and easier to debug, demonstrate, and document.
Networking model
Phone ↔ Control Station
- HTTPS for dashboard delivery
- secure WebSocket or authenticated HTTPS requests for control and telemetry
- TLS planned as the standards-based secure transport for the dashboard interface
Control Station ↔ Rover
- lightweight embedded command and telemetry protocol
- compact packets
- sequence numbers
- timeout handling
- replay rejection
- sanity checks
- degraded-link detection
- transition to safe behavior on suspicious traffic
Command packet structure
Each command packet is planned to contain a message type, sequence number, timestamp or tick counter, command payload, and validation field. The rover rejects packets with old sequence numbers, invalid values, unexpected timing, or malformed payloads.
Threat scoring logic
The rover increases its threat score when it detects replayed packets, missing packets, excessive command rate, long delays, or invalid command payloads. Low threat scores only trigger warnings, medium scores enter UNDER_ATTACK, and high scores force SAFE_MODE.
Software libraries
| Library | Description | Usage |
|---|---|---|
| embassy | Async embedded framework | Core async task execution on both embedded nodes |
| embassy-rp | HAL support for Raspberry Pi Pico and Pico 2 W class boards | GPIO, PWM, timers, I2C, and board peripheral access |
| embassy-time | Async timing utilities | Scheduling, timeouts, periodic telemetry, and recovery timers |
| embedded-hal | Common embedded hardware abstraction traits | Driver compatibility and abstraction for sensors and peripherals |
| cyw43 | Wireless driver support for Pico W class boards | Wi-Fi management for the station and rover communication model |
| embassy-net | Embedded network stack | Local networking, dashboard communication, and telemetry transport |
| static_cell | Static initialization helper | Safe initialization of static resources used by async embedded tasks |
| heapless | Fixed-capacity data structures | Deterministic buffers for no_std command packets and telemetry |
| serde | Serialization framework | Structured command and telemetry representation |
| postcard | Compact no_std serialization format | Lightweight rover command and telemetry packets |
| ssd1306 | OLED display driver | Local status display on the rover and control station |
| embedded-graphics | 2D graphics library for embedded displays | Text, indicators, and simple status UI rendering |
| smart-leds | Addressable LED abstraction crate | Threat status visualization using WS2812 LEDs |
| ws2812-pio | WS2812 driver using RP2040/RP2350 PIO | Alternative low-level LED control for the Pico platform |
| defmt | Efficient embedded logging framework | Compact debug logs during firmware development |
| probe-rs | Flashing and debugging tool | Firmware deployment and hardware debugging |
| cargo | Rust build system and package manager | Building and managing the Rust firmware projects |
| git | Version control system | Source tracking and milestone progress |
Software deliverables
The software side of the project aims to demonstrate:
- embedded Rust on two cooperating physical nodes
- browser-based control over Wi-Fi
- TLS-protected dashboard access
- live telemetry and radar visualization
- injected communication anomalies
- anomaly detection and threat scoring
- visible fail-safe behavior
- recovery without reboot